Bihelagan
Platform
Mobile App, Web & Responsive
Deliverables
UI & UX
Bihelagan is a matrimonial app and marriage services platform that provides the venue, photography, and other similar services digitally. Bihelagan is making matches and providing marriage services too.
The company approached me to design their website, web, and mobile app.
The project’s scope was to design the entire mobile application and a web app, and a beautiful landing page.

Bihelagan app is going to have two main features:
Therefore, the application system needs to showcase both the features without the user having to leave the page they are interacting with.
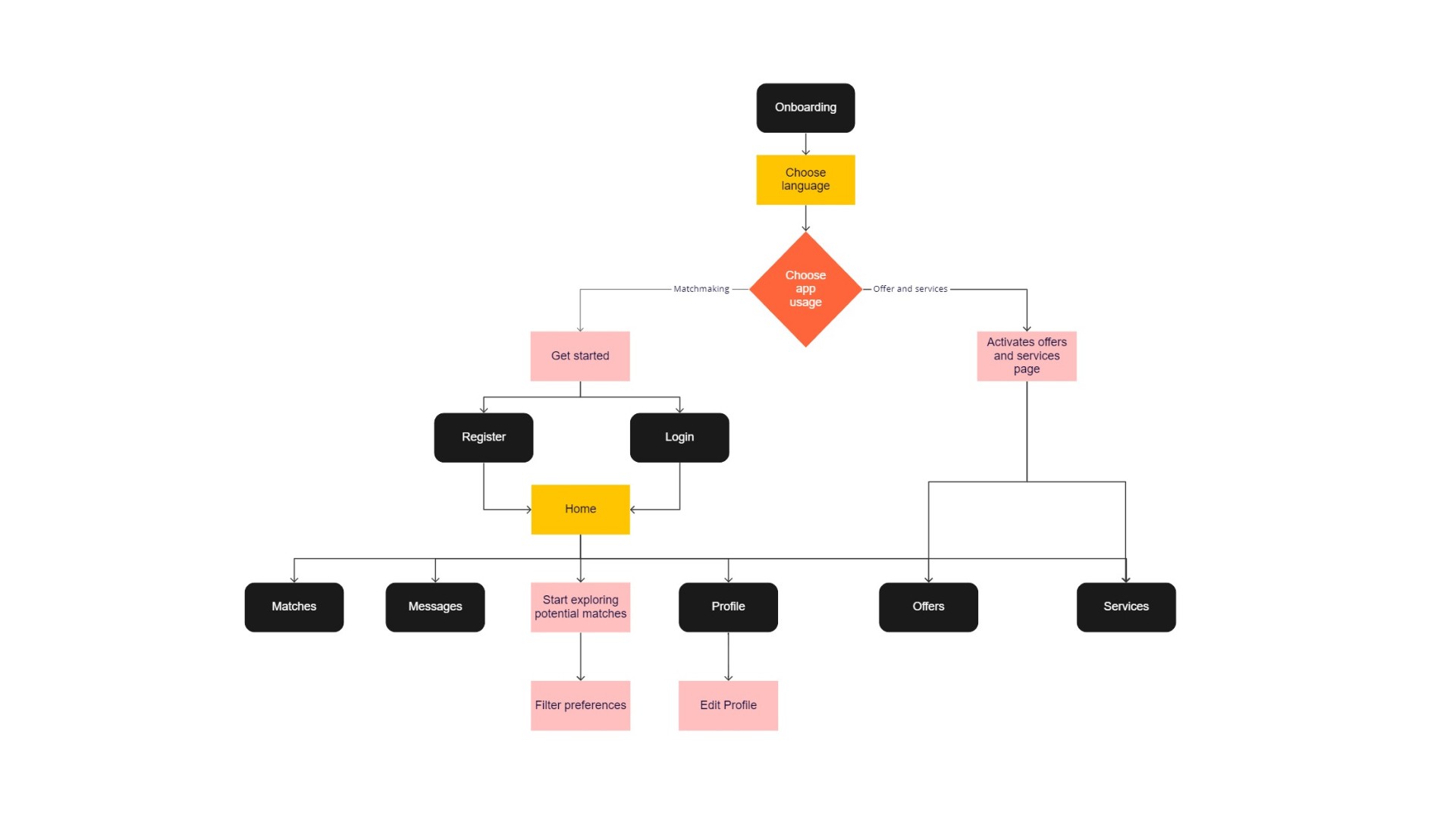
With the research done I make the user flows like the ones below. We want to make sure there are no dead ends for the user when using the app.

With the information and the user flow, I started sketching some screens before getting into the design tools and here are a few of the sketches I have created:

After initial research and sketchin, I usally start with setting up the style guides usually colors, typography and grid and spacing.

Here are the final design of the both mobile app and web app.







